您现在的位置: 主页 > 中美新闻 > 行业新闻 > 无锡市水箱清洗合同标准规范文本

无锡市水箱清洗合同标准规范文本

2019-04-27


          *********         酒店

(二次供水)水箱清洗消毒合同


 
甲方(发包方):                            
联系地址:                                      
乙方(承包方): 无锡中美保洁有限公司       
联系地址: 无锡市总工会教育产业园5楼        
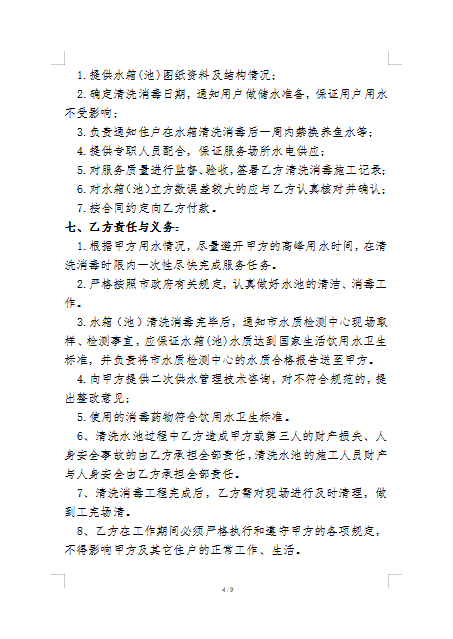
      为了保证二次供水水质,根据《无锡城市供水用水条例》及《无锡市生活饮用水二次供水管理规定》有关规定,甲方决定将所管理的二次供水水箱(池)的清洗消毒工作委托乙方实施,经甲乙双方充分磋商一致,特签订此合同。
一、水箱(池)容积及位置:
1.甲方将   个不锈钢生活水池(箱)交由乙方清洗消毒,总容积为     M3。
2.水箱(池)分布:                                               。  
二、合同期限:
本合同有效期从      年  月  日起至      年   月   日止,共    年。在本合同有效期内乙方对甲方上述水箱(池)清洗消毒 2 次,每次间隔周期为 180 天,每次清洗消毒时限为 5 小时。具体消毒时间以甲方书面通知为准。
三、乙方工作内容:
乙方负责本合同第一条约定的       个水箱(池)的清洗消毒,并保证每次清洗消毒完成后,委托无锡市有资质的检测机构检测二次供水水质,并出具合格的检测报告。
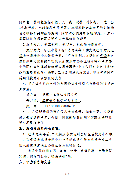
四、合同价款:......

无锡市水箱清洗合同专用版本,中美清洗水箱专业专注,水箱清洗电话15961879728
无锡市水箱清洗合同
无锡市水箱清洗合同
无锡市水箱清洗合同
无锡市水箱清洗合同
无锡市水箱清洗合同
无锡市水箱清洗合同


首页 电话 地址